○柳川市配食による高齢者見守り事業実施要綱
令和7年1月21日
告示第6号
柳川市食の自立支援事業実施要綱(平成17年柳川市告示第36号)の全部を改正する。
(目的)
第1条 この告示は、地域資源のネットワークを活用し、柳川市配食による高齢者見守り事業(以下「事業」という。)を実施することにより、見守りや栄養の確保が必要な在宅のひとり暮らし高齢者等の状況を定期的に把握するとともに、バランスの取れた食事を提供することで、住み慣れた地域で自立した生活を継続することを目的とする。
(事業内容)
第2条 事業は、在宅のひとり暮らし高齢者等の自宅を訪問し、食事を配達する事業(以下「配食」という。)及び配食のときに当該高齢者等の安否を確認し、異常があった場合は関係機関に連絡等を行う事業とする。
2 事業は、次の各号のいずれかに該当する日は、利用できないものとする。
(1) 日曜日及び国民の祝日に関する法律(昭和23年法律第178号)に規定する休日
(2) 12月29日から翌年1月3日までの日(前号に定める日を除く。)
(3) 8月13日から15日までの日(第1号に定める日を除く。)
(4) 悪天候により事業に従事する者の安全が確保できない日
(5) 前各号に掲げるもののほか、市長が特に認めた日
3 事業は1週間につき6日以内利用できるものとし、配食は1日につき1食とする。
(実施主体)
第3条 事業の実施主体は、柳川市とする。ただし、事業の対象となる者(以下「対象者」という。)、供給するサービスの内容、利用料等の決定を除き、この事業の一部を適切な事業運営が確保できると認められる社会福祉法人等(以下「委託業者」という。)に委託することができるものとする。
(1) 介護保険法(平成9年法律第123号)に基づき要支援者2又は要介護者と認定された者
(2) 身体障害者福祉法(昭和24年法律第283号)第15条第4項の規定に基づき身体障害者手帳の交付を受けている者で、障害の等級が1級又は2級に該当する者
(3) 療育手帳制度要綱(昭和48年9月27日付け厚生省発児第156号厚生省事務次官通知)に基づき療育手帳の交付を受けている者で、障害の程度がAである者
(4) 精神保健及び精神障害者福祉に関する法律(昭和25年法律第123号)第45条第2項の規定に基づき精神障害者保健福祉手帳の交付を受けている者で、障害の等級が1級である者
(利用手続等)
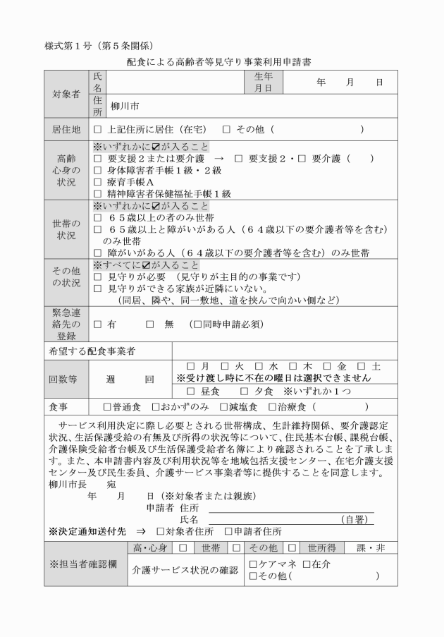
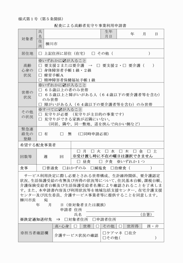
第5条 事業を受けようとする者(以下「申請者」という。)は、配食による高齢者等見守り事業利用申請書(様式第1号)により市長に申請するものとする。
3 市長は、前項の規定により事業の利用を承認した者(以下「利用者」という。)を利用者台帳に登録するものとする。
(利用の取消し)
第6条 市長は、利用者から事業の利用の辞退があった場合又は利用者が次の各号のいずれかに該当した場合は、その利用を取り消すことができる。
(1) 第4条に規定する要件に該当しなくなったとき。
(2) 虚偽の申請その他不正な手段により事業を利用しているとき。
(3) 負担すべき費用を支払わないとき。
(4) 3か月間を超えて事業を利用しないとき。
(5) その他市長が事業の利用を不適当と認めたとき。
2 市長は、前項の規定により利用の取消しを行った者を利用者台帳から抹消する。
(1) 利用者の属する世帯が市町村民税非課税世帯 400円
(2) 利用者の属する世帯が市町村民税課税世帯 680円
2 前項の規定にかかわらず、利用者の配食の内容によって、利用者負担の金額を調整できるものとし、その食事1食の金額は、市長が別に定めるものとする。
3 利用者は、1か月間に利用した配食の回数に応じ、利用者負担の金額を支払うものとする。この場合において、柳川市が事業を委託しているときは、利用者は当該金額を直接委託業者に支払うものとする。
(その他)
第9条 この告示に定めるもののほか、必要な事項は、市長が別に定める。
附則
この告示は、令和7年4月1日から施行する。


