○柳川市水道法施行細則
令和4年4月1日
公営企業管理規程第24号
(趣旨)
第1条 この規程は、水道法(昭和32年法律第177号。以下「法」という。)の施行に関し、水道法施行令(昭和32年政令第336号)及び水道法施行規則(昭和32年厚生省令第45号。以下「省令」という。)に定めるもののほか、必要な事項を定めるものとする。
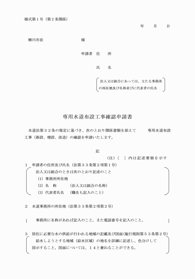
(専用水道布設工事の確認申請書)
第2条 法第33条第1項に規定する申請書は、専用水道布設工事確認申請書(様式第1号)によるものとする。
3 法第33条第3項の規定による変更の届出は、専用水道布設工事確認申請書記載事項変更届(様式第4号)により行うものとする。
4 専用水道の設置者は、専用水道を休止又は廃止したときは、専用水道の休止(又は廃止)届(様式第5号)により、その旨を管理者に届け出なければならない。
(専用水道の水道技術管理者設置届)
第3条 専用水道の設置者は、法第34条第1項において準用する法第19条第1項の規定により水道技術管理者を設置又は変更したときは、水道技術管理者設置(又は変更)届(様式第6号)により、その旨を管理者へ届け出なければならない。
(専用水道の給水開始届)
第4条 法第34条第1項において準用する法第13条の規定による給水開始の届けは、専用水道給水開始届(様式第7号)により行うものとする。
2 専用水道の設置者は、専用水道管理業務委託届に記載した事項(委託した業務の範囲又は契約期間を除く。)を変更したときは、専用水道管理業務委託変更届(様式第10号)により、その旨を管理者に届け出なければならない。
(簡易専用水道の設置等の届出)
第6条 簡易専用水道の設置者は、当該水道を設置したときは、簡易専用水道設置届(様式第11号)により、その旨を管理者に届け出なければならない。
(簡易専用水道の緊急停止報告)
第7条 簡易専用水道の設置者は省令第55条第4項の規定により簡易専用水道の給水を緊急停止したときは、簡易専用水道給水緊急停止報告書(様式第14号)により、直ちに、その旨を管理者に報告しなければならない。
(その他)
第8条 この規程に定めるもののほか、必要な事項は、管理者が別に定める。
附則
(施行期日)
1 この規程は、公布の日から施行する。
(経過措置)
2 この規程の施行の日の前日までに、廃止前の柳川市水道法施行細則(平成25年柳川市水道事業管理規程第2号)の規定によりなされた処分、手続その他の行為は、この規程の相当規定によりなされたものとみなす。
附則(令和5年12月28日公企管規程第5号)
(施行期日)
1 この規程は、令和6年1月1日から施行する。
(経過措置)
2 この規程による改正前の各規程に規定する様式による用紙で現に残存するものは、当分の間、所要の修正を加え、なお使用することができる。





















